Introduction
Rust can save you from a lot of programming pitfalls that other languages can't, but it's not immune to bugs and issues, there are situations that you'll need to follow best practices and use the right tools to troubleshoot your application.
Bugs are inevitable, but we can make them easier to find and fix. In this guide, we'll explore how to troubleshoot Rust applications using a variety of approaches and tools.
Structured Logging
For backend services, logging is crucial for getting and idea how your application is performing and what's happening behind the scenes.
However, there are better ways to log than just using a simple println!.
Without visibility into your application's behavior, debugging becomes a frustrating guessing game. Let's explore how to implement a robust logging system. Rust offers excellent crates for logging that go beyond stdout and stderr.
The tracing crate has become the gold standard for modern Rust applications:
Output:
While the older log crate remains popular, tracing offers richer context through its span system and structured event data. For existing
applications using log, the tracing_log adapter provides compatibility, you
can read more about it here.
Log Levels and When to Use Them
For better clarity of your application's behavior, it's important that you use the right log level for the right situation.
Choose appropriate log levels to balance information density with signal-to-noise ratio:
- ERROR: Unexpected failures requiring immediate attention
- WARN: Concerning events that don't prevent operation but might indicate problems
- INFO: Normal operational events useful for tracking application flow
- DEBUG: Detailed information primarily useful during development
- TRACE: Ultra-verbose information about internal state
In production, ERROR and WARN logs should be rare and actionable. INFO logs should provide a clear picture of normal operation without overwhelming storage.
For development purposes, you can use DEBUG and TRACE to get more detailed logs, you can turn these off in production environment to avoid overwhelming the logs.
Using Spans to Track Request Context
A route handler might go through a few steps before ultimately returning a response to the client, during that process, multiple logs might be emitted to the console, it would be great to see which logs belong to which request.
Without spans, if two different clients hit the same endpoint, you'd have no way to know which logs belong to which request, making it impossible identify the request you are looking for.
Spans create a hierarchy of contexts, making it easy to correlate logs from the same request even across thread or task boundaries. When troubleshooting in production, this context can come in handy for following the execution path that led to a failure.
Effective Error Handling
Rust offers a great way to handle errors, error propagation is one of the best developer experience features that Rust offers, but there's a catch, if overused it can be a mess, you'll find yourself propagating everything to the bottom of the stack, without any context about what went wrong.
In this section, we'll explore a few libraries that can help you handle errors in a more effective way, giving you proper context to understand what went wrong.
Error handling with anyhow
anyhow is an error handling library that provides a single error type (anyhow::Error) to represent all possible errors, making it easy
to propagate errors without worrying about custom enums or boilerplate.
It also provides the Context trait that is pre-implemented for any type that implements the Error trait, this allows you to add extra
context to errors, making them easier to debug.
Here's a quick example:
Result<T>is a type alias forstd::result::Result<T, anyhow::Error>.- The
with_contextmethod is used to provide more context to the error.
The error output shows both the error message and the source error, it's a great way to understand the root cause of the error. anyhow is
a great library for error handling in Rust applications, used with the Context trait, it's a great way to add extra context to errors,
making them easier to debug.
Error handling with eyre
eyre is a fork of anyhow that gives you the same great error handling features but with additional features including custom error types
and better error messages.
Let's re-write the previous example using eyre:
Output:
The error output shows both the error message and the source error including the line of code where the error occurred, this can be
extremely helpful when you're debugging giving you an exact location of the error that you can quickly jump to. Read more about
eyre here.
Custom Error Types
Internal libraries require custom error types, if your application uses some other internal libraries (common in workspaces), you'll need to create your own custom error types to handle the errors. This can be a pain, but luckily there are libraries that can help you with this.
For a better understanding of your application's behavior, you'll need more than just the dynamic error types provided by the Rust standard
library. You can create your own custom error types per operation, you can implement the std::error::Error trait in your custom error
types to get a better error message.
Here's a quick implementation of the Error trait:
You'll also need to implement the Display trait for your custom error types, while this is useful, it can be too verbose and repetitive to
implement, let's have a look at a library that can give use some macros to make this easier.
Using thiserror to implement the Error trait
The thiserror crate helps you implement the Error trait for your error types in a less verbose way, it provides a derive macro that can
implement the Error trait with minimal code.
Here's how the code above will look like if implemented using thiserror:
The error attribute takes an argument that will be used as the error message, placeholders can be used to include the error details.
This will automatically implement the Error and Display traits for your custom error types, so you'll no longer need to implement them
manually. Making your code much more concise and at the same time gives you precise control over the error messages making it easier to
debug your application.
thiserror also defines the source() method automatically for your error types, the source() method's job is to return the source error
if any, it's return type is Option<&dyn Error>, which can help you track down the root cause of the error. Read more about the
source() method here.
By combining these techniques, you'll have a better error handling system that can give you the context you need to debug your application,
use eyre and anyhow for application code and thiserror for internal libraries, while anyhow gives you a simple way to handle errors,
eyre gives you even more detailed error messages.
Debugging with Rust-GDB
Sometimes you'll need more granular control over your application's execution, for that, you can use Rust-GDB to debug your application. Rust-GDB comes in with the Rust toolchain, so you don't need to install it separately.
Rust-GDB stops the execution of the application at the breakpoint and allows you to inspect the variables and the state of the application.
Let's have a simple example to demonstrate how to use Rust-GDB to debug a Rust application.
Here's a simple Rust code that calculates the area of a rectangle:
Before starting Rust-GDB, we need to build the application in Debug mode with the following command:
Now, we can start Rust-GDB with the following command:
You can create a breakpoint by using the following command:
test.rs is the name of the file and 4 is the line number where we want to set the breakpoint.
This will set a breakpoint at the line 4 of the test.rs file.
Now, we can start the application by running run or r:
This will start the application and pause execution at the breakpoint.
You can inspect the variables and the state of the application by using the print command:
You can also inspect the state of the application by using the info command:
If you want to continue execution, you can type continue or c and if you want to step over the next line, you can type next or n.
See the GDB Documentation for more information about the commands.
Rust-GDB can come in handy when you're working with complex systems, and you need to have a better look at the execution flow of your application.
Telemetry
Another invaluable tool for troubleshooting Rust applications is telemetry, it's the process of collecting metrics, logs, and traces that help developers understand what's really going on with their applications. It answers the big questions: Is the app running like it should? Are requests being handled quickly? Where's the slowdown?
Telemetry is a great predictor of issues, you can catch problems days before they happen, having proper telemetry setup is key to building reliable and performant applications so that you can build with confidence, a proactive approach rather than a reactive one and solve problems before they arise.
Telemetry and Structured Logging can be used together to build a great monitoring system for your Rust applications. You'll have a dashboard to monitor all your logs, metrics and resources usage all in one place.
This birds-eye view can save you from problems before they arise, in this section, we'll explore what telemetry is, and we'll set up a simple Rust application with telemetry enabled along with a dashboard to visualize the data in only a few steps.
By the end, you'll have a basic overview of how to use telemetry to monitor your Rust applications and improve their performance and a dashboard like the one below, by then you'll have the knowledge you need to build your own custom telemetry system for your specific needs.
Let's dive in!
Examples of Telemetry Data
Telemetry can be collected from a variety of sources, here are some examples:
- Tracing: Tracks the flow of requests across services, helping identify bottlenecks or failures in distributed systems.
- System Metrics: CPU usage, RAM usage, disk I/O, network traffic.
- App Metrics: Request latency, error rates, throughput, database query times.
- User Behavior: Session duration, feature usage, crash reports.
- Infrastructure: Container health, service uptime, load balancer stats.
- Security: Failed logins, unusual traffic, access logs.
Collecting and processing telemetry data is a complex process, but luckily there are open source tools like OpenTelemetry that make the whole process easier. However, self-hosting and maintaining OpenTelemetry can also be complex and resource-intensive, especially for smaller teams.
When using Shuttle, we don't need to do any of that as everything is already set up for us.
Building a Simple Web Application with Shuttle
To demonstrate telemetry in action, we'll first need to deploy a simple Rust web application to Shuttle. To do that, we'll need to follow a few steps.
Setting up a new Shuttle project
To set up a new shuttle project, you'll have to have a Shuttle account, if you don't have one already, make sure to create one at shuttle.dev.
The easiest way to create a new Shuttle project is to use the Shuttle CLI. Run the following command to install the CLI:
This will detect your operating system and install the appropriate binary.
Once installed, you'll need to log in to your Shuttle account by running:
This will redirect you to a browser where you can log in to your Shuttle account.
Once you're logged in, you can create a new project by running:
This will prompt you to select a template for your project. For this guide, we'll use the axum template.
This will also ask you to create a new shuttle project (In the Shuttle console), it's important to create the shuttle project so that we can deploy the application to Shuttle Cloud later.
After the template selection, you can move into the project directory with:
For now, we'll keep the current code as is, (which is a simple Hello World application using Axum), but we'll need to add tracing as a
dependency (so we can emit logs, metrics, and traces from our application), and activate the shuttle-runtime crate's setup-otel-exporter
feature (so that the emitted logs, metrics, and traces will be exported to BetterStack). We can do both easily with:
For reference, the application code should look like this:
Deploying the application to Shuttle
To deploy the application to Shuttle, you can use the following command:
This will deploy the application to Shuttle and make it available at a URL.
On the Shuttle dashboard, you should see the application deployed successfully.
That's it! Our application is now deployed to Shuttle, and we can now enable telemetry.
Setting up Telemetry for Shuttle
We'll need to export the telemetry data of the application to BetterStack which will collect the data and will let you build dashboards and visualize the data.
Shuttle uses Open Telemetry behind the scenes to collect telemetry and BetterStack has support for it, so the integration is a seamless process.
You'll need to create a BetterStack account, if you don't have one already, make sure to create one at betterstack.com.
Once you have a BetterStack account, you can add a new source for telemetry in BetterStack. In the Sources tab, click the Connect Source button.
This will give you a list of options to choose from, choose the OpenTelemetry option.
Give your source a name and select the OpenTelemetry option.
After that, you can scroll down and press the Connect Source button, or you can press enter when focusing on the source name input.
This will create your source and give you the necessary credentials to connect BetterStack to Shuttle.
Now that your BetterStack source is created, you can go back to the Shuttle project page and enable telemetry for your application.
This will prompt you to enter your BetterStack credentials, source token and the ingesting host that was provided in the previous step.
You should now see the telemetry status as Enabled on the Shuttle project page.
Note: If you have already deployed your application before enabling telemetry, you'll need to redeploy your application to start collecting telemetry data. Simply navigate to the Deployments tab and select the latest deployment and click Redeploy.
Telemetry collection happens automatically (as long as the shuttle-runtime crate's setup-otel-exporter feature is enabled), so you don't
need to do anything else. To see which telemetry data is being
collected, see the Shuttle telemetry docs.
The telemetry data available to you depends on your Shuttle tier. The Community tier provides essential system metrics including CPU usage, memory usage, network I/O, and disk I/O. For full access to all telemetry data including application metrics, logs, and traces without export limits, you'll need a Pro or Growth tier subscription. The good news is that Shuttle offers a free trial of both the Pro and Growth tier, giving you an opportunity to explore all the telemetry features before committing to a subscription. You can set up your trial by visiting the billing page in your Shuttle account.
In the next step, we'll explore BetterStack to build dashboards and visualize our telemetry data.
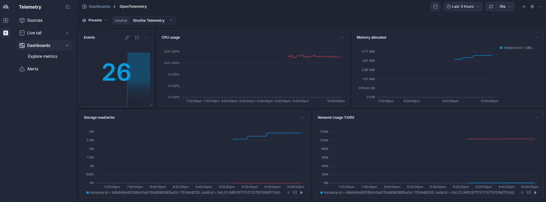
Building Dashboards with BetterStack
Telemetry data is only useful when visualized, BetterStack allows you to build custom dashboards and graphs based on the data you collect.
When we first created the source, a default dashboard was automatically created for us. We can navigate to the Dashboards page and configure it to our liking.
This will take you to the default dashboard that was created for us.
As you can see, the default dashboard is created with a default layout, but there is no data to be displayed yet, we need to do a few adjustments to get the data to be displayed the way we want.
Let's start by adding a CPU Usage widget, Shuttle exports the vCPU usage for each project, let's see how much is being used for our project.
Click on Configure to the right of the widget.
On the configuration page, select the Drag and Drop option, this will allow us to customize the widget with a more user-friendly interface.
Search for vCPU and click on the cpu.usage.vcpu option.
The default configuration will measure in percentage, we need to update the Y-axis to measure in virtual CPUs (vCPUs).
Change the Y-axis unit to vCPUs and click on the Save button.
Now we can see the vCPU usage for our project.
Going back to the dashboard, you should see the widget updated with the correct data.
You can add more widgets with other metrics to get a better understanding of your data. See this page to see all the exported metrics by Shuttle.
That's it! We have a basic dashboard showing vCPU usage for our project, which is key for spotting issues like resource exhaustion or performance bottlenecks. Telemetry tools help you catch problems early—whether it's high CPU usage, memory leaks, or slow response times.
Exporting Tracing Data to BetterStack
In the previous section Structured Logging, we went over how to use the tracing crate effectively to structure logs and track request context using spans. When using Shuttle with the shuttle-runtime/setup-otel-exporter feature enabled, these structured logs and spans are automatically collected and exported via OpenTelemetry.
This means your tracing::info!, tracing::warn!, etc., events, along with their associated spans and key-value pairs, will appear in BetterStack without extra configuration.
You can read more about the custom events you can emit using the tracing crate.
Let's dive in with some real life examples.
We need to have the feature setup-otel-exporter enabled for the shuttle-runtime crate in our Cargo.toml file.
This is important for exporting the traces to BetterStack.
1. Tracking User Signups (Monotonic Counter)
It's common for most businesses to want to track the number of users who have signed up over time, this is a great use case for a monotonic counter.
To track the total number of users who have signed up over time, you can use a monotonic counter. This counter only ever increases. Emit a tracing event with a field prefixed by monotonic_counter. whenever a signup occurs.
In BetterStack, you can then create a graph for the metric user_signups (or similar, depending on collector naming) to visualize the signup trend. The email field will be attached as an attribute to the log event itself.
2. Tracking Active Users (Up/Down Counter)
To monitor the number of currently logged-in users, you can use an up/down counter (gauge). Increment the counter on login and decrement it on logout. Emit tracing events with fields prefixed by counter.
This allows you to visualize the active_users metric in BetterStack, showing the real-time count of users currently using the application.
These simple metric conventions within tracing provide a convenient way to gain insights into specific application events directly alongside your logs and traces in your observability platform.
Visualizing Custom Metrics in BetterStack
Let's visualize the data that we've been tracking in the previous sections.
We need to add a Custom Metric in BetterStack to be able to visualize the user_signups and active_users metrics. Let's create both metrics.
Navigate to the create chart page and click on the Create Metric button.
On the next page, click on the button + Metric to add a new metric.
Give your metric a name, for example user_signups and for the JSON dot notation field, enter monotonic_counter.user_signups this is the name of the metric that we used using the tracing::info! macro.
You can press the Preview button to see if BetterStack hsa received those events from Shuttle, if you have triggered those events, you should see the data in the preview.
If you see the correct data, you can then press Create Metric to save the metric.
We'll do the same for the counter.active_users metric as well.
Creating charts to visualize the metrics
Now that we've introduced the details to BetterStack about our metrics, we can create charts to visualize the data. The process is the same as we did earlier for the vCPU usage widget, we'll create a new chart and add a new widget.
We can now see how many active users we have at any given time and also the number of signups over time. This data is always updated in real-time based on the events that are being emitted from our application.
Conclusion
Troubleshooting Rust web applications can be challenging, but with the right tools and techniques, it becomes a manageable and even
insightful process. From structured logging with tracing to robust error handling using anyhow, eyre and thiserror, rust-gdb for
debugging, and leveraging telemetry for real-time insights, Rust provides a rich ecosystem to help you identify and resolve issues
effectively.
By combining these approaches, you can build applications that are not only performant and reliable but also easier to debug and maintain, you'll catch errors before they happen, have a birds-eye view of your application's performance and resources usage, and you'll be able to troubleshoot issues faster and more effectively.








